2024重點合作產品線(涉及供應鏈金融、產業數字化、智慧物流、新技術應用)

一、“我是誰?” “我們是誰?” “2024年咱們能合作干點啥?”
1、“我是誰”:

2、“我們是誰”:

中國物流與采購聯合會(簡稱“中物聯”),是國務院政府機構改革過程中,經國務院批準設立的中國唯一的一家物流、采購與供應鏈領域的綜合性社團組織,前身是國家物資部、國家內貿部、國家國內貿易局。
中物聯區塊鏈分會(數字經濟方向);中物聯電子產業供應鏈分會(電子供應鏈)。分管領導:蔡進,現任中物聯副會長(并兼任全球采購與供應鏈管理領域最具聲望組織—國際采購與供應管理聯盟全球副主席&亞太區主席),在全球供應鏈領域頗具威望。
3、“2024年咱們能合作干點啥?”主要合作領域如下:

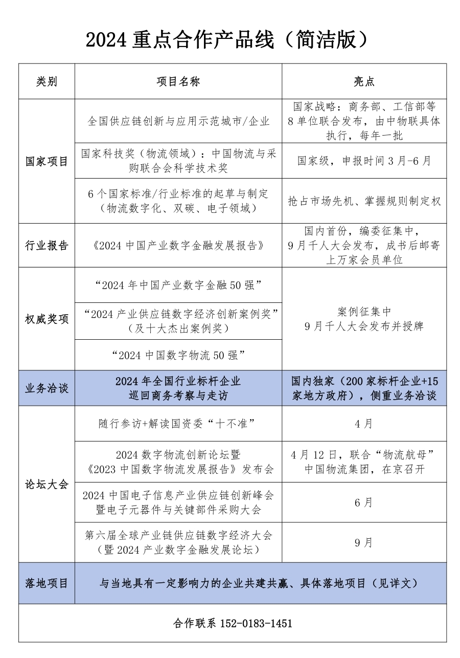
二、2024重點合作產品線
1、國家項目
(1)供應鏈領域:“全國供應鏈創新與應用示范城市/企業”——商務部、工信部等8單位聯合發布,由中物聯具體執行,每年一批(2021-2023已發布三批),是國家推進產業鏈供應鏈創新與優化升級的重要戰略,我方可為地方政府或企業申報該項目提供輔導咨詢服務(如有意向申報2024年第四批,應最遲于4月中旬前與我方完成輔導咨詢事宜);
(2)國家科技獎(物流領域):申報中國物流與采購聯合會科學技術獎(項目獎:技術發明獎、科技進步獎,人物獎:創新成就獎、創新青年獎)——> 擇優推薦參評國家科技獎或中國專利獎;
(3)國家標準/行業標準的起草與制定(物流、雙碳、電子領域):

2、行業重點獎項/報告的申報與參編:

3、業務洽談與落地:
國內獨家-全年高端巡回商務考察走訪:

4、近期重要的論壇大會:
(1) 供應鏈金融(4月):隨行參訪+解讀國資委“十不準”;
(2) 物流(4月12日):聯合“物流航母”中國物流集團,在京召開“2024數字物流創新論壇暨《2023中國數字物流發展報告》發布會”;
(3) 電子產業供應鏈(6月):2024中國電子信息產業供應鏈創新峰會暨電子元器件與關鍵部件采購大會;
(4) “第六屆全球產業鏈供應鏈數字經濟大會(暨2024產業數字金融發展論壇)”(9月)
三、與企業共贏共建、長期規劃(試點1-3年)
擬與在本市具有一定影響力的企業或個人,共建相關產業研究院或辦事處或相關機構、落實落地具體項目。
我方作為頭部國字頭協會、在全國具有相關優勢且前沿的資源,你方在本地具有較好的人脈資源優勢,雙方結合各自優勢,可落地項目包括:
1、數字經濟-產業數字化:可助力當地政府落實產業規劃項目或招商引資項目、助力當地企業開展產業數字化轉型項目或內部專題培訓等;
2、產融結合-供應鏈金融:可為當地企業對接全國各地不同類型、靠譜的金融機構,匹配合適的資方;同時也可為當地企業開展供應鏈金融風險管控專題培訓或內訓;
3、智慧物流或物流項目投融資:可為當地政府提供物流相關產業規劃,助力當地企業的物流數智化項目或為當地物流項目提供投融資服務;
4、新技術落地應用:可助力當地政府落實相關產業規劃或招商引資項目,助力新技術與當地企業的場景落地應用項目(區塊鏈、物聯網、大數據、元宇宙、人工智能、AIGC、金融科技等);
四、其他
比如企業的重大活動或重要產品發布會或細分領域行業報告,我協會可提供站臺等背書支持(需經審核)。

上一篇:2024年政府工作報告:五次提及“供應鏈”、三次提及“物流”
下一篇:揭秘!物流央國企背后的數科公司!

















